Les bases de Vue.js
Cette page présente les concepts de base de Vue.js, en se concentrant sur la Composition API, sous une forme de cheat sheet, afin de vous aider à démarrer rapidement ou vous rappeler les fondamentaux.
💡 Pour les débutants
Si c'est votre première fois avec un framework JavaScript comme Vue.js, je vous conseille de réaliser le tutoriel officiel Vue.js pour bien comprendre les concepts de base.
1. Rendu déclaratif
📘 Documentation
🎯 Objectif
Afficher du contenu HTML à partir de variables JavaScript, sans manipuler le DOM manuellement. Vue se charge de tout mettre à jour automatiquement quand les données changent.
💡 Utilité
Permet d’écrire du HTML dynamique, lisible et maintenable. Vue relie directement le modèle (data) et la vue (template).
💻 Exemple
<template>
<!-- Le contenu entre {{ }} s'actualise automatiquement -->
<h2>Bonjour {{ prenom }} !</h2>
</template>
<script setup>
// Importation de la fonction ref qui crée des données réactives
import {ref} from 'vue'
// Une donnée réactive (modèle)
const prenom = ref('Sacha')
</script>ref('Sacha')crée une référence réactive : une sorte de "boîte" contenant la valeur "Sacha".- Dans
<template>, Vue accède directement à la valeur contenue dans la boîte. - Dans
<script>, il faut utiliser.valuepour accéder ou modifier la valeur contenue dans la boîte.
// Modifier la valeur de la référence réactive prenom
prenom.value = 'Ondine' // Met à jour l'affichage dans le template✅ Bonnes pratiques
- Toujours nommer les variables de manière claire (
prenom,email, etc.) - Ne pas effectuer de logique complexe dans les accolades
{{ variable }} - Limiter l’utilisation des interpolations à l’essentiel (éviter des doubles appels ou des expressions longues)
2. Liaisons d’attributs (v-bind)
📘 Documentation
🎯 Objectif
Lier une donnée JavaScript à un attribut HTML ou une propriété de composant (comme src, alt, href, color, etc.).
Pour rendre un attribut dynamique, on utilise v-bind ou sa version abrégée :.
v-bind:src→:srcv-bind:alt→:alt
💡 Utilité
Permet de rendre les composants plus dynamiques : images, classes CSS, valeurs numériques, etc.
💻 Exemple
<template>
<!-- L'attribut src est lié dynamiquement à imageUrl -->
<img :src="imageUrl" :alt="description"/>
</template>
<script setup>
// Importation de ref pour créer des données réactives
import {ref} from 'vue'
const imageUrl = ref('/images/pikachu.png')
const description = ref('Image de Pikachu')
</script>🔗 Lien template ↔ script
:src="imageUrl" dans le template est lié à const imageUrl dans le script. Si imageUrl.value change, l'image se met à jour automatiquement !
:src="..."est une liaison dynamique : la valeur de l’attributsrcchangera siimageUrlchange.:altfonctionne de la même façon.
✅ Bonnes pratiques
- Utiliser
:classet:stylepour gérer dynamiquement l’apparence - Toujours utiliser
refpour lier une valeur qui peut changer - Préférer la syntaxe abrégée
:attràv-bind:attrpour plus de lisibilité
3. Gestion des événements (@click, @input, etc.)
📘 Documentation
🎯 Objectif
Réagir à une action de l'utilisateur (clic, saisie, soumission, etc.).
💡 Utilité
Permet d’ajouter de l’interactivité à votre application (boutons, formulaires, actions dynamiques).
💻 Exemple
<template>
<!-- Quand on clique sur le bouton, on exécute la fonction incrementer -->
<v-btn @click="incrementer">Cliquez ({{ compteur }})</v-btn>
</template>
<script setup>
// Importation de ref pour créer un compteur réactif
import {ref} from 'vue'
const compteur = ref(0)
// Fonction appelée au clic sur le bouton
function incrementer() {
compteur.value++ // On met à jour la valeur avec .value
}
</script>🔗 Lien template ↔ script
@click="incrementer"→ appelle la fonctionincrementer()du script→ affiche la valeur decompteurdéfinie dans le script
- Les événements s’écrivent avec le symbole
@, comme@click,@input,@submit... - Chaque événement appelle une fonction JS définie dans
<script setup>. - Comme
compteurest une référence (ref), on doit utiliser.valuepour l’incrémenter.
Exemples d’événements
@click → quand un élément est cliqué
@dblclick → quand un élément est double-cliqué
@submit → quand un formulaire est envoyé
@input → lorsqu’un utilisateur tape dans un champ texte
@change → quand la valeur d’un champ change
@mouseover → quand la souris passe sur un élément
@keyup → quand une touche est relâchée
@keydown → quand une touche est enfoncée
@focus → quand un champ texte reçoit le focus
@blur → quand un champ texte perd le focusLa liste complète des événements :https://www.w3schools.com/jsref/dom_obj_event.asp
Les modificateurs d’événements
.stop → arrête la propagation de l’événement
.prevent → empêche le comportement par défaut
.self → ne déclenche l’événement que si l’élément lui-même est cliqué
.capture → écoute l’événement avant les enfants
.once → n’exécute l’événement qu’une seule fois
.passive → indique que l’événement ne va pas appeler preventDefault💻 Exemple
<!-- la propagation de l'événement clic va être arrêtée -->
<a @click.stop="doThis"></a>
<!-- l'événement submit ne va plus rafraîchir la page -->
<form @submit.prevent="onSubmit"></form>
<!-- les modificateurs peuvent être chaînés -->
<a @click.stop.prevent="doThat"></a>
<!-- seulement le modificateur -->
<form @submit.prevent></form>
<!-- ne déclenche le gestionnaire que si event.target est l'élément lui-même. -->
<!-- par exemple pas depuis un élément enfant -->
<div @click.self="doThat">...</div>Modificateurs de touche
Il est possible d’ajouter des modificateurs de touche pour les événements clavier. Par exemple, pour exécuter une fonction uniquement lorsque la touche enter est enfoncée :
<!-- appelle `submit` seulement lorsque `key` est `Enter` -->
<input @keyup.enter="submit" />Alias de touche
.enter
.tab
.delete → capture à la fois les touches "Delete" et "Backspace"
.esc
.space
.up
.down
.left
.rightTouches de modification du système
On peut combiner les touches de modification du système avec d’autres événements clavier. Par exemple, pour exécuter une fonction uniquement lorsque la touche ctrl est enfoncée :
<!-- Alt + Entrée -->
<input @keyup.alt.enter="clear" />
<!-- Ctrl + Clic -->
<div @click.ctrl="doSomething">Do something</div>Alias de touche de modification
.ctrl
.alt
.shift
.meta → touche "Windows" ou "Command" sur Mac✅ Bonnes pratiques
- Toujours nommer vos fonctions de manière claire (
incrementer,soumettreFormulaire, etc.) - Ne jamais inclure de logique métier directement dans l’attribut
@click="..." - Ne pas oublier
.prevent,.stopsi nécessaire (ex:@submit.prevent)
4. Liaison sur les champs de formulaire (v-model)
📘 Documentation
🎯 Objectif
Relier un champ de formulaire à une donnée réactive avec la directive v-model.
💡 Utilité
Permet de synchroniser automatiquement les valeurs saisies par l’utilisateur avec les données de l’application.
💻 Exemple
<template>
<!-- Liaison bidirectionnelle : saisie utilisateur = valeur JS -->
<v-text-field v-model="nom" label="Votre nom" />
<p>Bonjour, {{ nom }} !</p>
</template>
<script setup>
import { ref } from 'vue'
const nom = ref('')
</script>v-modelcrée un lien entre l’interface et la donnée : chaque modification met à journom.value.- Dans
<template>, l’affichage se met à jour automatiquement.
✅ Bonnes pratiques
- Initialiser les champs avec une valeur par défaut logique (chaîne vide,
null, etc.) - Préférer des noms clairs :
email,motDePasse, etc.
5. Rendu conditionnel (v-if, v-else, v-show)
📘 Documentation
🎯 Objectif
Afficher ou masquer dynamiquement des éléments dans le DOM avec les directives v-if, v-else et v-else-if ou v-show.
💡 Utilité
Utile pour afficher un contenu seulement si une certaine condition est vraie (authentification, validation, rupture de stock, etc.).
💻 Exemple
<template>
<p v-if="connecte">Bienvenue !</p>
<p v-else>Veuillez vous connecter.</p>
<button v-show="connecte">Se déconnecter</button>
</template>
<script setup>
import { ref } from 'vue'
const connecte = ref(false)
</script>🔗 Lien template ↔ script
v-if="connecte" et v-show="connecte" lisent la valeur de const connecte dans le script. Si connecte.value = true, les éléments s'affichent.
Différence v-if vs v-show :
v-ifinsère ou retire l'élément du DOM (plus lourd, mais économise la mémoire)v-showgarde l'élément dans le DOM, mais le cache avecdisplay: none(plus rapide pour basculer souvent)
✅ Bonnes pratiques
- Utiliser
v-ifpour des conditions critiques (connexion, données disponibles). - Préférer
v-showpour les éléments fréquemment affichés/masqués (ex: menu). - Éviter les chaînes de
v-else-iftrop longues.
6. Rendu de liste (v-for)
📘 Documentation
🎯 Objectif
Afficher une collection d’éléments HTML à partir d’un tableau JavaScript avec la directive v-for.
💡 Utilité
Permet d’afficher dynamiquement une liste de données dans une boucle.
💻 Exemple
<template>
<ul>
<!-- Boucle sur chaque Pokémon -->
<li v-for="pokemon in pokemons" :key="pokemon.id">
{{ pokemon.name }}
</li>
</ul>
</template>
<script setup>
import { ref } from 'vue'
const pokemons = ref([
{ id: 1, name: 'Pikachu' },
{ id: 2, name: 'Salamèche' },
{ id: 3, name: 'Carapuce' }
])
</script>🔗 Lien template ↔ script
v-for="pokemon in pokemons" itère sur le tableau pokemons du script. Chaque pokemon donne accès à .id et .name.
:key est obligatoire !
Toujours utiliser :key avec une valeur unique (id) pour chaque élément. Cela permet à Vue de mieux gérer le DOM virtuel.
✅ Bonnes pratiques
- Ne pas oublier le
:keyunique pour chaque itération - Éviter de modifier directement le tableau (préférer une copie)
- Afficher un message s’il n’y a aucun élément (
v-if="pokemons.length === 0")
7. Propriétés calculées (computed)
📘 Documentation
🎯 Objectif
Créer une valeur dérivée d’autres données, automatiquement mise à jour quand les dépendances changent.
💡 Utilité
Idéal pour formater des données ou calculer une valeur sans créer une méthode explicite.
💡 Différence entre computed et methods
Dans une computed, La valeur est mémorisée et ne se recalculera que si ses dépendances changent.
À l'inverse, une méthode sera recalculée à chaque modification de l’interface.
Les computed sont donc plus performantes pour des calculs lourds ou répétitifs.
💻 Exemple
<template>
<p>Nom complet : {{ nomComplet }}</p>
</template>
<script setup>
import {ref, computed} from 'vue'
const prenom = ref('Sacha')
const nom = ref('Ketchum')
const nomComplet = computed(() => `${prenom.value} ${nom.value}`)
</script>🔗 Lien template ↔ script
affiche le résultat de computed(). Cette valeur se recalcule automatiquement si prenom ou nom changent.
computed()retourne une référence qui dépend d'autres valeurs.- Le résultat est mis à jour automatiquement dès qu'une dépendance change.
✅ Bonnes pratiques
- Utiliser
computedpour toute donnée dérivée d’unrefoureactive. - Ne pas effectuer de logique async dans
computed(utiliser unwatchdans ce cas).
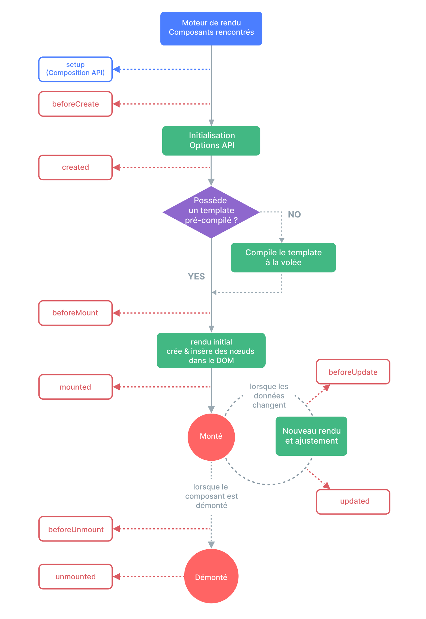
8. Cycle de vie et refs de template
📘 Documentation
🎯 Objectif
Réagir à différentes étapes de la vie d’un composant (montage, mise à jour, destruction).
💡 Utilité
Permet d’exécuter du code au bon moment (chargement de données, initialisation, focus...).
L'événement mounted est le plus utilisé pour exécuter du code après le montage du composant. C'est à ce moment que l'on peut accéder aux éléments du DOM et effectuer des appels API pour récupérer des données.
♻️ Cycle de vie d'un composant

💻 Exemple
<template>
<input ref="champ" placeholder="Clic auto au démarrage"/>
</template>
<script setup>
import {ref, onMounted} from 'vue'
const champ = ref(null)
onMounted(() => {
champ.value.focus() // Donne le focus à l'input au chargement
})
</script>Toutes les étapes du cycle de vie
Tous les cycles de vie sont disponibles dans Vue 3, mais certains ne sont pas utilisables dans <script setup> avec la Composition API.
Ci-dessous, un exemple complet avec tous les hooks du cycle de vie compatibles.
<template>
<!-- Bouton qui modifie une donnée réactive pour déclencher un cycle de mise à jour -->
<button @click="increment">Compteur : {{ count }}</button>
</template>
<script setup>
// Importation des hooks du cycle de vie nécessaires
import {
ref,
onBeforeMount,
onMounted,
onBeforeUpdate,
onUpdated,
onBeforeUnmount,
onUnmounted,
onErrorCaptured
} from 'vue'
// Donnée réactive pour provoquer des mises à jour
const count = ref(0)
// ✅ Avant que le composant ne soit monté dans le DOM
onBeforeMount(() => {
console.log('→ before mount')
})
// ✅ Une fois le composant monté dans le DOM
onMounted(() => {
console.log('→ mounted')
})
// ⚠️ Appelé juste avant une mise à jour du DOM (si une donnée réactive change)
onBeforeUpdate(() => {
console.log('→ before update')
})
// ⚠️ Appelé juste après une mise à jour du DOM (suite à un changement réactif)
onUpdated(() => {
console.log('→ updated')
})
// ✅ Avant que le composant ne soit démonté
onBeforeUnmount(() => {
console.log('→ before unmount')
})
// ✅ Après que le composant soit démonté
onUnmounted(() => {
console.log('→ unmounted')
})
// ✅ Capture des erreurs dans les composants enfants
onErrorCaptured((err, instance, info) => {
console.error('→ erreur capturée :', err)
return false // retourne true pour stopper la propagation
})
// Fonction pour incrémenter le compteur
function increment() {
count.value++
}
</script>ref(null)est utilisé pour cibler un élément HTML viaref="champ".onMounted()s’exécute une seule fois après le rendu initial du composant.
✅ Bonnes pratiques
- Utiliser
onMountedpour les opérations DOM ou les appels API initiaux. - Toujours tester si
.valueexiste avant d’y accéder (if (champ.value)).
9. Observateurs (watch)
📘 Documentation
🎯 Objectif
Surveiller un changement de valeur et exécuter une action spécifique.
💡 Utilité
Indispensable quand on veut déclencher une logique métier suite à une modification de donnée.
💻 Exemple
<template>
<p>Compteur : {{ compteur }}</p>
<button @click="compteur++">Incrémenter</button>
</template>
<script setup>
import {ref, watch} from 'vue'
const compteur = ref(0)
watch(compteur, (nouvelleValeur, ancienneValeur) => {
console.log(`Compteur changé de ${ancienneValeur} à ${nouvelleValeur}`)
})
</script>🔗 Lien template ↔ script
et@click="compteur++"utilisent la même variablecompteurwatch(compteur, ...)surveille les changements decompteuret exécute du code quand il change
watch()prend comme premier argument une valeur à observer (icicompteur).- La fonction est appelée à chaque changement de la valeur observée.
✅ Bonnes pratiques
- Utiliser
watchpour exécuter des effets secondaires (API, DOM, logs...) - Préférer
computedsi vous ne faites que retourner une valeur.